|
|

Lasten heben, Lasten senken - Kulissen verfahren, mechanische Effekte auslösen, Modelle steuern: es gibt nichts, was man mit einem
AC-Motor nicht elegant lösen könnte. Die 3902A-H bedient 0..10V V/F Converter für AC-Motoren und kann wahlweise im Endlos-Modus (Rechts- / Linkslauf
mit variabler Geschwindigkeit) oder im Positioniermodus (Fahren auf eine bestimmte Position mit Rückmeldung über einen Positions-Digitalgeber)
betrieben werden. Zusätzlich sind Endschaltereingänge verfügbar: der Motor stoppt dann automatisch, sobald ein Endschalter ausgelöst wurde
und kann dann über die Gegenrichtung wieder zurückgefahren werden.
- DMX V/F CONVERTER DRIVER
- DMX512/1990, DMX512A, DMX RDM
- 4-Kanal (Positioniermodus), 2-Kanal (Endlosmodus)
- Eingänge: Endschalter R/L, Nullpunkt, Positionsgeber
- Ausgänge: 0-10V, 2x Funktionsrelais (ON/DIRECTION),
- Speisung: 24V DC
- Abmessungen: REG / DIN Rail, Einbaubreite 6,5TE
Wenn erforderlich, sind Endschalter und Nullpunktsensor, Funktionsrelais und Positions-Encoder extern beizustellen. Sie sind nicht im Lieferumfang enthalten. Siehe Abschnitt "Zubehör".
|
|

Lift loads, lower loads - mechanical scenic effects, models control, there is nothing you could not elegantly achieve with a AC motor driven by a V/F converter and a DMX to V/F controller. The 3902A-H operates in continuous mode (forward / reverse variable speed) or in positioning mode, driving to a fixed position using digital position feedback). Additionally, limit switch inputs are provided to stop the motor as soon as the switch is operated, and optionally change direction.
- DMX V/F CONVERTER DRIVER
- DMX512/1990, DMX512A, DMX RDM
- 4 DMX slots (positioning), 2 DMX slots (continuous mode)
- Inputs: Limit R / L, center position, digital position encoder
- Outputs: 0..10V to V/F driver, 2x status relays (ON/DIRECTION)
- Power supply: 24V DC
- Dimensions: DIN rail mounted device, width 6.5U
When needed, end switches and zero position decoder, relays and position encoder must be provided externally. They are not comprised with delivery. See section "accessories".
|
| |
|
Nachfolgend beantworten wir Ihnen häufig gestellte Fragen zum 3902A-H und geben Tipps zur Einrichtung und zum Setup.
|
|
Here are some frequently asked questions about configuration and operation.
|
| |
|
INSTALLATION AND SETUP
|
|
INSTALLATION UND SETUP
|
- Warum gibt es zwei DMX Anschlußklemmen-Blöcke?
Das vereinfacht die Verdrahtung. Die Klemmen sind durchgeschleift, beide können als als Eingang oder Ausgang
verwendet werden. Wir entsprechen damit dem Wunsch vieler Kunden.
|
|
- Why are there two DMX connections?
Two connections are provided to simplify wiring. The DMX connections are common and may be used for input and/or output.
|
- Wie bedient man die Klemmen?
Drücken Sie die Hebel mit einem Schlitzschraubendreher (am besten geeinet ist ein kleiner Phasenprüfer!) herunter.
Draht einfädeln und wieder loslassen. Die Klemmen sind für Litzen und für Massivdraht (max. 1,5qmm) vorgesehen; wir
empfehlen bei Litzen die Verwendung von Aderendhülsen (mit Kragen). Federklemmen haben keine Schrauben, die sich lösen
können, und halten stets optimalen Kontakt, weil sie sich über die Federkraft automatisch nachstellen.
|
|
- How do you make the connection?
Using a small screwdriver, press the lever next to the terminal down. Thread the wire then release the lever. The terminals are designed for stranded wires and solid wire, maximum CSA of 1.5mm. Ferrules with collarse are recommend for stranded cables.
|
- Muss ich Endschalter installieren?
Nein, nicht unbedingt. Es empfieht sich aber! AC-Motoren haben (und das gilt besonders für Getriebemotoren)
ein hohes Durchzugsvermögen. Wenn die Endposition (z.B. durch ein falsches Fahrkommando) überfahren wird,
könnte das ggfs. mechanische Schäden hervorrufen.
|
|
- Are limit switches required?
No, not necessarily, but we highly recommend to do so. AC motors and especially geared motors may have a high
output torque. If the end of travel is exceeded, for example, by an erroneous command, without a limit switch, mechanical damage may occur.
|
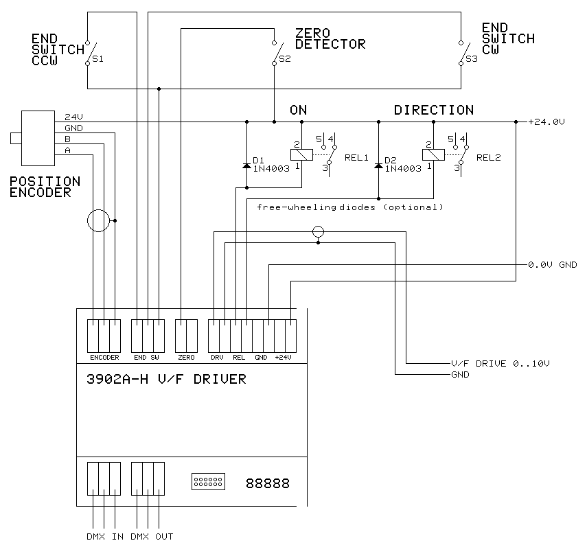
- Welche Endschalter benutzt man?
Es genügen einfache, jedoch zuverlässige Schliesserkontake (z.B. Microschalter). Das Anschlußschema ist nachstehend gezeigt.
Wichtig ist die Zuordnung der Kontakte zur Laufrichtung: der Motor muss in der jeweiligen Laufrichtung stoppen, wenn
Sie den zugehörigen Endschalter betätigen (mit der Hand prüfen).
 |
|
Anschlußschema 3902A-H
zum Vergrössern auf die Skizze klicken |
|
|
- Which type of limit switch is suitable?
A reliable microswitch will do. A connection diagram for the switch(es) is shown below. Care should be
taken, to connect the correct switch to the associated direction of travel. Correct configuration may be verified
by manual operation of each switch.
 |
|
Connection diagram 3902A-H
click the image to enlarge |
|
- Muss ich zusätzliche Sicherheitsmassnahmen berücksichtigen?
Auf jeden Fall! DMX512 ist ein fantastisches Steuerungsprotokoll und aus dem Bühnenbereich nicht mehr wegzudenken,
jedoch nicht vorgesehen, um damit potenziell gefährliche Bühnenlemente zu steuern, die eine mögliche Gefährdung für
Mensch oder Maschine bewirken könnten. Das legt der DMX Standard DMX512-A ANSI E1-11 (zu beziehen über www.ansi.org) ausdrücklich fest. Es muss in
solchen Fällen durch den Betreiber also unbedingt eine zweite unabhängige Sicherheits-Notabschaltung eingerichtet werden.
|
|
- Are additional safety measures required?
Absolutely. DMX512 is a fantastic protocol which has gained worldwide acceptance for stage lighting control, but the
protocol does not allow real-time feedback. Thus applications which could result in hazardous situations or danger of life are
prohibited (see standard DMX512-A: ANSI E1-11, avaiable from www.ansi.org). When installing mechanical applications
using DMX control it is in the responsibility of the installer to
implement a second, independent emergency shut down system. |
- Wie sind die Faderbereiche aufgeteilt?
Die Funktion des Decoders wird über den CONTROL Kanal (CH1) bestimmt. Eine Ausgabe erfolgt nur, wenn sich der Ansteuerwert
zwischen minimal 040 und maximal 240 befindet. Beim Endlosbetrieb gibt es dazwischen noch eine Totzone für die Richtungsänderung
(Umschaltung CW -> CCW). Im Positioniermodus wird im Fenster zwischen 240 und 244 ein RESET aufgerufen ("INIT"); das Gerät
initalisiert dann neu und führt eine automatische Nullpunktsuche durch.
 |
|
Faderbereiche beim 3902A-H
Die Ansteuerung wird nur aktiviert, wenn sich der Ansteuerwert des CONTROL-Kanals (CH1)
innerhalb der farblich gekennzeichneten Bereiche befindet.
zum Vergrössern auf die Skizze klicken |
|
|
- What are the fader ranges?
The decoder function in controlled with slot 1 ("CONTROL"). A drive signal is only generated as long as the control slot
is being driven betwwen 040 (minimum) and 240 (maximum). In endless mode, a additional dead zone exists between CW and CCW to allow
a full stop between change of direction. In positioning mode, the level window from 240 to 244 will cause a system RESET
(a new initalization routine / automatic center point discovery is starting then).
 |
|
3902A-H fader ranges
Drive output will only be activated when the control value (slot1) is within the
coloured areas.
click the image to enlarge |
|
- Wie wird die Position eingestellt?
Die Position wird im 16-bit-Format eingestellt und umfasst damit theoretisch bis zu 65535 Positionen (Hexadezimal 0000 bis FFFF).
Der Nullpunkt liegt in der Mitte und ist damit automatisch 8000(hex) = 32768(dez). Bei der Initialisierung wird der Nullpunkt automatisch gesucht,
und der interne Positionszähler (Display am 3902A-H) auf "00000" gesetzt. Das Display kann einen Bereich bis zu +/-9999 Steps anzeigen; der
nutzbare Verfahrbereich beträgt +/-9984 Steps.
Damit nach Beendigung der automatischen Nullpunkt-Initialisierung Ist- und Sollwert übereinstimmen, sollte Die Nullstellung auf
Ihrem DMX-Ansteuercontroller ebenfalls den Positionswert 8000(hex) erzeugen. Ziehen Sie dazu einfach den "HI" Kanal auf 128.
 |
|
Fadereinstellung beim 3902A-H
Dies ist die empfohlene Einstellung während die Initialisierung läuft und endet.
zum Vergrössern auf die Skizze klicken |
|
|
- How to set the position?
The postion is defined as 16bit DMX value and is thus using two consecutive DMX slots. Theoretically, this allows up to
65535 positions (hexadecimal 0000 to FFFF). The mid position is the zero position, which is thus 8000(hex) or 32768(dec). At startup,
the initalization routine will slowly move CCW, then CW to find the zero position and then stop (or go to the actual position).
The zero position will also reset the intenal position counter (display) to "00000". Form this position, up to 9984 steps in either direction
are available.
To make sure that the drive stops when the zero position has been found, your controller should also send the zero position
coordinates (see below). Using two DMX slots for 16 bit values, the mid position (8000hex) is reached when the "HI" slot is set to 128(dec).
 |
|
3902A-H fader settings
This is the recommended setting when the initialization sequence ends.
click the image to enlarge |
|
- Was ist ein Positionierbetrieb?
Unter Positionierbetrieb versteht man, dass der Motor auf eine ganz bestimmte Position gefahren werden kann. Dabei
gibt der DMX-Eingangswert die Sollposition an, und die Ist-Position wird durch einen Sensor (hier: ein irgendwie an der
Achse oder dem verfahrenen Teil befestigter Digital-Impulsgeber) zurückgemeldet. Der Motor fährt nun automatisch solange,
bis die Ist-Position (Rückemeldewert) mit der Soll-Position (DMX-Wert) übereinstimmt.
|
|
- How does positioning work?
With position control, a quadrature pulse encoder coupled to the drive will feed the position back to the controller.
A DMX input value will cause the controller to drive the motor till the position sensor reads the equivalent value and the
position matches the DMX value.
|
- Kann ich den Positionierbereich erweitern?
Der Positionierbereich beträgt +/- 9984 Steps maximal in Bezug auf die Mittenposition (00000).
|
|
- Can the position range be increased?
The positioning range is +/-9984 steps referenced to mid position (00000).
|
- Wie programmiert man das Interface?
Die Startadresse und die Personality lassen sich bei Bedarf über ein extern anschliessbares Startadressboard 3000P,
3003P, 3005P oder 3006P
einstellen. Alle übrigen Parameter müssen über einen DMX RDM Controller eingestellt werden. Dazu
eignet sich jeder handelsübliche Controller, der auch herstellerspezifische RDM-Kommandos einlesen und verwalten kann. Mehr Infos finden Sie
auf unserer RDM-Site..
|
|
- How can the interface be configured?
All Parameters are configurable from any suitable commercially available RDM Controller that has the ability to
read and manage vendor-specific RDM commands, such as JESE GetSet. The DMX Start Address and DMX Personality may be
configured with pluggable tools, such as a 3000P,
a start address board 3003P,
3005P or
3006P, which can be obtained as accessory from SOUNDLIGHT.
|
| |
|
Mehr Informationen über DMX RDM erhalten Sie auf unserer Website www.dmxrdm.eu/rdm,
auf der Sie auch eine Erläuterung der SOUNDLIGHT-spezifischen RDM Kommandos finden können. Zum Vergrößern der Abbildungen klicken Sie bitte einfach auf das jeweilige Bild.
|
|
For more information regarding DMX RDM pls refer to our website www.dmxrdm.eu/rdm, where you will find application examples as well as a description of the SOUNDLIGHT-specific RDM commands. To enlarge the images, simply click the image.
|
 |
|
MAIN MENU
Alle RDM-Kommandos finden Sie in der RDM-Kommandoliste.
Aufgenommen mit JESE GET/SET RDM CONTROLLER
|
|
MAIN MENU
All RDM commands can be found in the RDM command list.
Recorded using JESE GET/SET RDM CONTROLLER
|
|
|
LOCK STATE
Wichtige Einstellungen lassen sich passwortgeschützt sichern.
Aufgenommen mit JESE GET/SET RDM CONTROLLER
|
|
LOCK STATE
Important settings can be protected by password.
Aufgenommen mit JESE GET/SET RDM CONTROLLER
|
|
|
PIN CHANGE
Den PIN-Code für den Zugriff können Sie frei festlegen.
Aufgenommen mit JESE GET/SET RDM CONTROLLER
|
|
PIN CHANGE
The PIN code can be set freely. Don't lose it- or access may be forever locked.
Recorded using JESE GET/SET RDM CONTROLLER
|
|
|
FADER PANEL
Position (Im Dauerbetrieb: Fahrtrichtung rechts/links/aus) und Geschwindigkeit lassen sich frei festlegen.
Aufgenommen mit JESE GET/SET RDM CONTROLLER
|
|
FADER PANEL
Position (or direction right/left/off in continuous mode) can be controlled individually.
Recorded using JESE GET/SET RDM CONTROLLER
|
|
|
DEVICE LABEL
Jedes Gerät kann eine eigene Gerätebezeichnung (DEVICE LABEL) bekommen. Klicken Sie die Funktion Device Label und
geben Sie den gewünschten Text ein. Er erscheint dann in der Parameterliste und in der Geräteübersicht.
Aufgenommen mit JESE GET/SET RDM CONTROLLER
|
|
DEVICE LABEL
Each unit can be assigned its own device label. Simply click the Device Label command, and enter the desired text.
The new label will appear in the parameter list and in the device list.
Recorded using JESE GET/SET RDM CONTROLLER
|
|
|
RDM KONFORMITÄTS-REPORT
Der RDM Konformitäts-Test prüft auf falsche Formate, falsche Parameter, falsche Befehle. Den 3902A-H kann nichts aus der Bahn bringen:
5621 Tests fehlerfrei absolviert! Wenn Sie einen Decoder finden, der das auch kann: sagen Sie es uns!
Damit sollte der 3902A-H eindutig einer der stabilsten RDM Motortreiber sein, die Sie am Markt finden können.
Aufgenommen mit RDM Integrity Software
|
|
RDM CONFORMITY REPORT
The RDM conformity test checks for wrong formats, faulty parameters, incompatible commands. No test can get the 3902A-H to malfunction:
5621 tests completed successfully! We bet, you'll hardly find a decoder beating this...
That makes the 3902A-H the most stable and RDM compatible V/F motor driver available on the market. Test it yourself!
Recorded using RDM Integrity Software
|